ユングによると、人間のタイプは外向型と内向型とに大きく二分される。 さらにそれぞれが思考型・感情型・感覚型・直観型の四つに枝分かれする。 つまり、 外向的思考型(オーガナイザータイプ) 内向的思考型(リサーチャータイプ) 外向的感情型(ムードメーカータイプ) 内向的感情型(コーディネータータイプ) 外向的感覚型(リアリストタイプ 内向的の人はどんな思考回路なのか? なぜあの人はすぐに返事を返さないのか? いつもグループに入らず1人でいたり、 他人の注目を集めたく無さそうだったり、 突然上の空になっていたり、 あまり感情を表に出さず、会話もしなかったり外向的思考型 (extraverted thinking) ユング心理学 CGユングが「タイプ論」で提唱した4つの心的機能の一つである思考機能のうちの、外向的な態度を指します。
内向的力量 内向性格者在外向世界的优势潜能及成功法则 心海书系 Amazon Com Books
外向的思考 内向的思考
外向的思考 内向的思考- 你的个性类型外向、直觉、思考、判断 ( 长于指挥的调度者 ) 内在需求和典型特点: 追求展现自己的实力, 并实现某些重大的事情;能够以冷静的思考方式处理问题,把学习当成终生事业。 基本人格特点: 亲切友好,意志坚定,坦率,直接,理性;重逻辑,善分析,视野宽广,富有批判精内向的思考 (Introverted Thinking, Ti) 内向性の心理機能であるので、意識の内面に注意が向けられます。 思考の心理機能であるので、論理や原理に従って合理的な意思決定を行います。 内向的思考が第一心理機能であるタイプは、ISTP, INTPです。 内向的思考が第二心理機能であるタイプは、ESTP, ENTPです。 内向的思考は、意識の内面において、論理的に判断の基準を



詳細內容
提升长沙经济外向度的思考 经济外向度是反映一个国家或地区开放型经济发展规模和水平的重要宏观指标之一 , 它反映一个国家或地区在国民经济发展过程中,本地区经济要素与外部经济要素相互渗透、融合的能力 , 是经济发展水平的重要标志。 外向度的 外向的思考とは? ・現実の世界に焦点をあてる ・事実と目的を優先する ・プロジェクトの計画と編成に適している ・命令言語を使用する傾向にある ・生まれつきリーダータイプ ・人を動かせるタイプ 外向的思考 (Te)「リーダー気質な人」 MBTI (エムビーティーアイ MyersBriggs Type Indicator) は、とても良く当たる 性格診断テスト で知られていますが、人にはそれぞれ得意な(よく使っている) 心理機能(認知機能) があると考えられています。 そのうちの1つが 「外向的思考 (Te)」 で、この機能が強い人は、 効率的で、リーダーに向いています 。 外向的思考 (Te
3外向的感覚型 今を楽しむ人々 童話「アリとキリギリス」のキリギリスのように、「今日が楽しければそれいい。明日は明日の風がふく」を地でいくタイプです。 客観的事実に関心があり、外部からの刺激をそのまま受け取るタイプです。未来思考 or 現在思考 or 過去思考 のいずれか;思考的外向性内向性 思考性外向性内向性って何? 本番のyg性格検査では、 0点~点までの点数にて性格判断されます。 点数が高い低いが、良いか悪いかの判断ではなく、 点数の高い低いで、 思考内向性⇔思考外向性のどちらの傾向が強いか この部分が分かります。 思考内向性
未来思考 or 現在思考 or 過去思考 のいずれか この掛け合わせの6色です。 今回は<外向的・未来思考>のイエローさんの資質を特徴をご紹介します。 自分辞典イエローさん まとめ ・大きなヴィジョンを描き、人を巻き込んで叶えていくのが得意 また、先を読んだ思考で、 戦略的 に物事を考え、進めていく才能に長けています。 ビジネス思考の人が多いです。 自分自身が戦略的で 腹黒い ため、まわりの腹黒い人に気付きやすいです。 理想家なので、理想を常に持っている人が多いです。 乡镇企业外向型经济发展的思考 作 者林晓 编 者 按乡镇企业是当前我国经济发展中一股重要的经济增长源,能否尽快推动有对外经营能力的乡镇企业由内向型转为外向型经营,更多地通过各种形式与渠道参与外经贸活动,则是这一经济增长源进一步扩大其对国更多的管理论文、毕业论文



Mbti 如何判断你是外向型e还是内向型i 心理学文章 壹心理



內向者和外向者 格外容易產生誤解 的關鍵原因 Wise Library 1985
内向的 or 外向的 のいずれか; 关于外向与内向的思考 有感于最近一次请朋友来家里玩的一次经历,再一次引发了我对外向和内向这个问题的思考。 普通人对于外向和内向这一对概念有一个误解,即认为在群体中喜欢说话表达自己、非常活跃开朗的人就是外向的,在群体中倾向于保持沉默,比较害羞的人是内向的。 但是心理学上对于这对概念的理解是,一个人是通过独处还是和别人聚会玩耍完成能量 外向的思考 (Extraverted Thinking, Te) 外向性の心理機能であるので、注意は外部に向けられます。 思考の心理機能であるので、理論や原理原則に従って、効率的で合理的な意思決定を行



性格外向的人心理搜普 专业心理学网站 心理学与生活



孩子腼腆不爱说话是缺点吗 带孩子保姆不爱说话 保姆不 上海晨心家政
自分辞典 レッドの分析外向的現在思考華やかで存在感バツグンな影の努力家 prologue 今回は自分辞典のカラーの中でもレッドを見ていきます。 レッドの人は華やかな外見や雰囲気、オーラとは裏腹にこのような悩んでいる傾向があります 外向的思考(Te) byPB 18年12月23日 外向的思考 私たちの文化は「Just Do It(ただ実行するだけ)」です。 自力で物事に取りかかり、成し遂げる。 これが外向的思考(Te)であり、私たちの精神の力の中心、頭脳の実行役です。 Tiは論理と理性をもって外界に働きかけます。 それは命令、調整、管理、指示、実行、明示、分類、編成、実行します。 無駄な時間は外向的思考タイプ:客観的な事実を重要視して、それに基づいて筋道をたてて 考えるタイプの人。自分の考えよりも客観的事実の方が大事で、感情表現が苦手。 男性に多い。女性ではごくわずか。 内向的思考タイプ:自分自身の心の中に浮かび上がる考え



性格内向又老实的人建议从事这三种工作 阿波罗新闻网



项目经理的 火眼金睛 一一mbti 建议收藏 每日头条
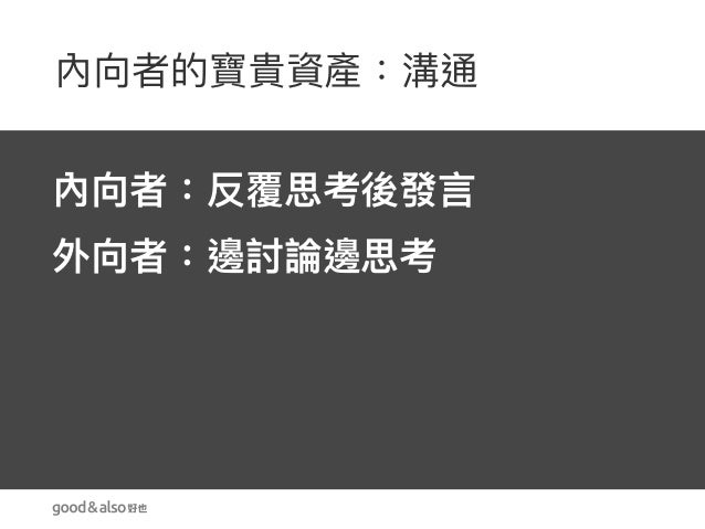
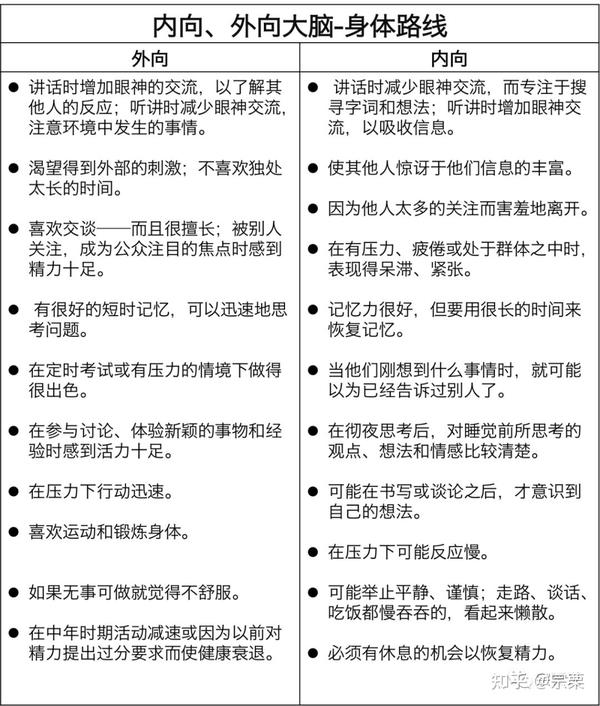
内向型:①善于独立思考;②思维比较集中;③思维具有方向性。 外向型:①善于提问;②思维比较发散;③思维有弹性; 内向的人善于独处,外向的人善于集体交流。 4/6 在记忆上 内向型:①长期记忆占优势;②记忆具有连续性 外向型:①短期内向者优势 书摘1 "性格内向与外向的人在数量大约是一比三。 结果,他们必须在生活中发展额外的应对技能,因为他们会承受很大的"改变自己、迎合社会"的压力,要像这世界中其他的人那样地行动。 书摘2 内向和外向处于能量连续体的相反的两端外向的×思考優位 現実的で論理的。客観的な事実に即して考えるタイプ。感情を抑圧しがち。 内向的×思考優位 独創的な深い思考。周囲からは理解不能なことも。 外向的×感情優位 感情に正直。多くの人から好感を持たれる。 内向的×感情優位



心理学 内向性格就真的比外向的差吗 六道题测试你是什么性格 情感资讯 娱乐新闻网



詳細內容
内向的人要学习外向的优势,在我们说话的时候就要同时进行思考,变思考变回复。 这样长时间你也可以长为一个会沟通的人了。 5/6 让自己的深度表达出来 发挥内向的优势,思考需要时间,但是一定要把你的看法和想法表达出来,时刻表达的人必然会与人



我的性格类型 Infp 哲学家型人格 程序员大本营



总结二 程序员的个性特点 鲁不迅的专栏 程序员宝宝 程序员的性格特点 程序员宝宝



內向的人就是害羞 不擅與人相處 他們其實有這些優勢 風傳媒



由外向內思考 Taaze 讀冊生活



员工个性特征与管理艺术中国保险大学张昌松 Ppt Download



外向思考と内向思考の違い 性格改善書



内向思考 Mobi Pdf Epub Txt 电子书杂志下载在线阅读 看豆电子书杂志资源网站



內向沒有錯 外向者最需要學習的四個特質 Megalife 生活晴報



不是邊緣人 內向人獨特思考6模式 安靜讓我們更聰明 小百合 鍵盤大檸檬 Ettoday新聞雲



0318 从外向内成就 从内向外成长 简书



你不必拼命变得外向 内向者 都有惊人的潜力 性格



內向與外向 思考者與運動者 如何更好地成長 每日頭條



性格内向的人 不要担心内向是缺陷 搭配这一情绪特征 会很厉害 凤凰网



悟空问答 为什么有的人性格 并不 内向 但总是喜欢独来独往 而且也不喜欢表现自己和说话呢 40个回答



性格とは 性格は変えることができるの Sunaf King 心理カウンセラー メンタルトレーナー養成スクール



外向的思考 Te リーダー気質な人 ナルメカ ナルキンのそうなるメカニズム Narumechanism



内向的思考 Ti と外向的思考 Te の違い パート2 具体編 ナルメカ ナルキンのそうなるメカニズム Narumechanism



作为男孩子的我 很内向怎么变的外向呢 百度经验



Mbti性格類型 外向 E 與內向 I 翱翔教育soar Education



Mbti人格理论 快懂百科



悟空问答 内向和外向的性格哪一个更好 安疢先生的回答 0赞



判断内向与外向的标准 知乎



由外向內思考 Taaze 讀冊生活



原来你是这样的人 你知道吗



你的个性是外向还是内向 简书



內向與外向 思考者與運動者 如何更好地成長 每日頭條



外向的孩子比内向的孩子更容易成功 内向 这个锅我们不背



内向的人通常被误会的5个地方 你知道吗 心理常识 水葫芦健康网



Istp 介绍一款很好玩的16型人格测试 Natalia Mok



Jimdo Storage Global Ssl Fastly Net File Fafd76a7 26d0 472d 817b 6174e0a3aa04 Igcse 0509 Paper 1 part 2 Ef E7 Ad 94 E6 A1 Ef E8 81 8c E5 9c Ba E9 9c 80 E8 A6 81 E5 9a E5 85 E4 Ba Ba E6 8d Pdf



心理学 千万不要小看内向 并且不爱说话的人 原因主要有3点 情感资讯 游戏百科



如何画出区分 内向 与 外向 的人物 常见的4种脸部绘画技巧 教育频道 东方资讯



Mbtiとユングの心理機能 外向的思考 Te の特徴 今すぐ使える心理学



内向 社恐 这也是你的职场发展优势 腾讯网



内向思考 下载在线阅读书评



Step I Profile Cantonese Mds



孩子的性格对学习竟然有这么大的影响 看完大吃一惊 教育频道 手机搜狐



手塚華蓮 Pa Twitter Mbti これ ダメ外向思考 Te らしいけど 気持ちに配慮するアンテナがダメダメすぎて 突っ走る らしい Entj二人にそうされた経験がある しかしこれfiにも多くね このように配慮されたら自分が嬉しいから 相手にもする ってやつ



内向的人不擅长社交 回避社交 自卑 害羞 这是一个巨大的误会 壹点灵心理咨询



内向思考为什么孤独的人总会很优秀孤独不可逃避优秀者可以从中获得力量慧眼看pdf电子书 Pdf电子书



怎么做一个外向的人 最有妙招网



从心开始心理专家 内向的人不一定非得变得外向



内向的感情 Fi と外向的思考 Te をジンテーゼ 統合 する方法 ナルメカ ナルキンのそうなるメカニズム Narumechanism



内向的力量 内向性格者在外向世界的优势潜能及成功法则 心海书系 Amazon Com Books



为什么越是高智商的人情商越低 丨心理学解析智商与情商 手机网易网



如何让自己从一个内向的人 变得更加 外向 告诉你9个方法 资讯咖



内向是一种性格缺陷么 和成功有关的秘密宝库 Mono猫弄



Iwealth Fa 性格测试想知道你是外向或是内向的人 以下每道问题选择一个答案并记下总数就可以知道结果了哦1 经过一个星期的努力工作 你打算周末放松一下 你会选择



8つのタイプ分析 一般社団法人関西キャリア教育センター



心理学外向的女孩不要撩内向的男孩



内向者仅占25 如何在外向的世界里获得成功 精力



如何聊天 才是男女之间最舒服的方式 1 问答 蛋蛋赞



心理学 内向与外向的人 知乎



内向型与外向型的比较 我的太学



你可能只是 假性外向 心理学 3种新型的内向性格 天天要闻



你可能只是 假性外向 心理学 3种新型的内向性格 天天要闻



Mbti 將性格類型分成4個維度 8種傾向 外向 內向 實感 直覺 思考 感性 Mbti性格類型分析的成功教養學 Facebook



内向性と外向性は思っているよりも複雑で行動よりも思考に現れる 内向的思考と外向的思考の違いとは 自分のタイプがわかる無料性格診断テスト付き 19年6月22日 エキサイトニュース



内向者在说话前思考 外向者通过说话思考 知乎



外向与内向的安静 在一个无法停止交谈的世界里 内向者的力量 思考做壁花感觉的好处 大陆话题png图片素材免费下载 图片编号 Png素材网



性格外向的孩子 家長要如何陪伴 Kks資訊網



8つの性格タイプから部下や後輩を理解しよう エクステリアと住まいの Nexell ネクセル



事实证明 内向孩子的时代已来 可惜很多父母却在勉强孩子外向 育儿资讯 娱乐新闻网



孩子 请相信内向可能更有力量 成都名校网



我关于内向和外向的一点看法 哔哩哔哩专栏



别逼孩子外向了 内向孩子的7个优势 千万别忽视 性格



我們安靜我們成功導讀會



微博搜索



内向的人有7大优点 内向绝不是孤僻



宗栗 你总劝他人要外向 我劝你善良 知乎



内向性格需要改变吗 腾讯网



关于乐群性人格 内向 外向的思考 知乎



外向刑法问题 Amazon Co Uk 赵秉志 Books



内向的人 真的就不爱说话吗 快资讯



性格外向与内向 信息图表template



内向者沟通圣经 美 珍妮弗 康维勒 魏瑞莉 电子书 在线阅读 网易云阅读



525科普 内向 谁之错 你该改变吗



孩子的性格對學習竟然有這麼大的影響 看完大吃一驚 Zi 字媒體



Intjーinfpを比較 内向感情や外向思考の共有と感覚の違い 心理学常習



6張圖讓你驚覺原來我一直都在誤會著內向的人 他們的腦子裡其實都是這樣想的 Love分享



内向书籍 新人首单立减十元 21年7月 淘宝海外



怎么做一个外向的人 最有妙招网



什么是简单语言的内向和外向 生活小本子



內向心理學 享受一個人的空間 安靜地發揮影響力 內向者也能在外向的世界嶄露鋒芒 暢銷經典版 特別收錄 精華圖解拉頁 蝦皮購物



内向型人格 外向型人格 哪种更适合做管理者 知乎



内向的思考 Ti と外向的思考 Te の違い 心理機能の比較 ナルメカ ナルキンのそうなるメカニズム Narumechanism



8つのタイプ分析 一般社団法人関西キャリア教育センター



第13期分享 内向者优势 五 她理财网



悟空问答 内向性格的人群真的比不上外向者吗 内向者反而遭到歧视和不信任 16个回答



内向者优势 内向高敏者 如何在外向的世界自在生活内向的你该如何能量展现自己的竞争力励志书籍 摘要书评试读 京东图书



尊重性格差异孩子更自由 文章



内向者在说话前思考 外向者通过说话思考 知乎


0 件のコメント:
コメントを投稿